LED显示屏的IP防护等级2位数分别代表的是什么?

  • 时间: 2020-07-03 09:29:14
  • 作者: mxg
  • 来源:
  • 浏览:

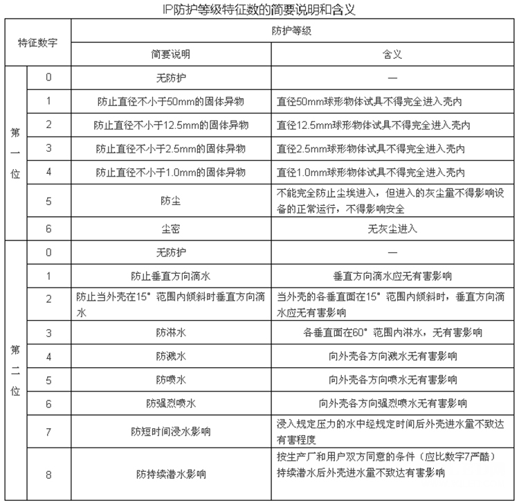
防护等级系统是由IEC(International Electro Technical Commission)所起草。IP防护等级是由两个数字所组成,第一个数字表示led显示屏防尘、防止外物侵入的等级;第二个数字表示LED显示屏防湿气、防水侵入的密闭程度。数字越大,表示其防护 等级越高。


以AGGAME格栅屏产品防护等级为IP67为例。


000000000000000.jpg


行业标准《LED显示屏通用规范》要求LED显示屏的外壳防护等级应满足国家标准《外壳防护等级(IP代码)》GB4208中的要求,室内LED显示屏屏体不低于IP20,室外LED显示屏屏体不低于IP33。行业标准《LED显示屏测试方法》将显示屏外壳防护等级分成A、B、C三级,其中C级要求最高。室内A级不低于IP20,B级不低于IP30,C级不低于IP31;室外屏A级不低于IP33,B级不低于IP54,C级不低于IP66。


11.jpg


详情如下:


22.jpg


考验户外显示屏的性能也绝对不可以用IP等级来评价,如AGGAME格栅屏不仅有IP67高防护等级,其产品还具备防风、防晒、防寒、防旱、耐腐蚀的特点,可轻松应对更多户外场景,让显示无限制。


热点新闻

AGGAME

AGGAME
    网站地图